RS2-100 RS-232 to UART Adapter




Product Description
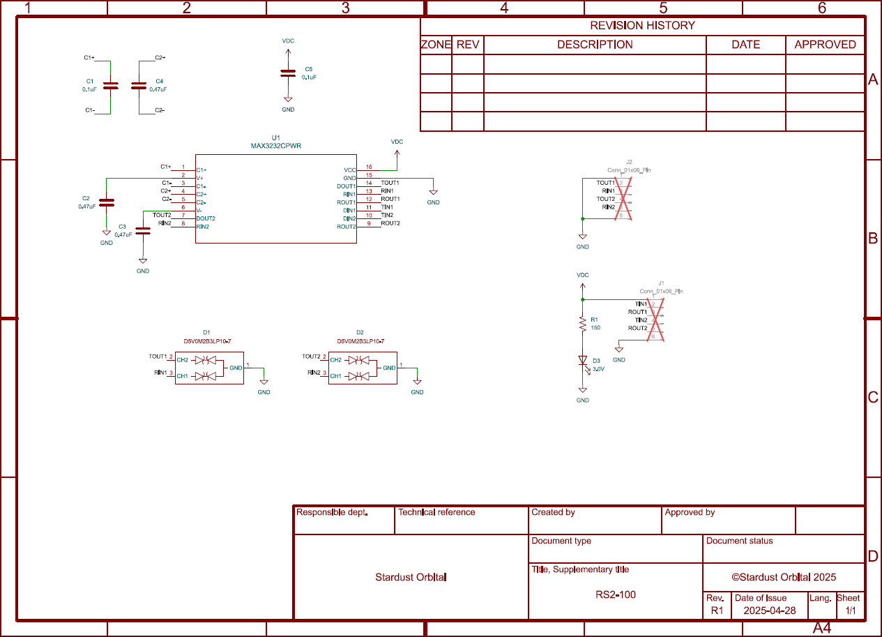
- Dual RS-232 Channels: Provides 2x RS-232 channels powered by TI’s MAX3232 IC for versatile communication options.
- Dual Voltage Operation: Supports both 3.3V and 5V power supplies, ensuring compatibility with various systems.
- High Data Rates: Capable of data rates up to 250 kbps, ensuring fast and efficient data transfer.
- TVS Diodes: Includes Transient Voltage Suppression (TVS) diodes for enhanced protection against voltage spikes.
- ESD Protection: Built-in ESD protection to safeguard your system against voltage spikes.
- Easy Integration: Simple plug-and-play setup with no additional drivers required.
- Lead-Free
Whether you’re adding robust communication to a new project or you want to utilizes equipment you have, we’ve got you covered. Simply hook up the adapter to your UART controller and the RS-232 device, power it with your controller’s logic voltage level, and you’re good to go.
Includes an onboard LED that lights up when power is connected.
Pinout
| Pin | I/O | Description |
|---|---|---|
| TIN1 | I | UART Data Input (Connect to Device UART TX) |
| ROUT1 | O | UART Data Output (Connect to Device UART RX) |
| TIN2 | I | UART Data Input (Connect to Device UART TX) |
| ROUT2 | O | UART Data Output (Connect to Device UART RX) |
| VDC | - | 3.3V or 5V Supply Voltage. Be sure to use the same voltage as your logic level voltage |
| GND | - | Common GND for power and logic |
| TOUT1 | O | RS-232 Data Output (Connect to Target RS-232 RX) |
| RIN1 | I | RS-232 Data Input (Connect to Target RS-232 RX) |
| TOUT2 | O | RS-232 Data Output (Connect to Target RS-232 RX) |
| RIN2 | I | RS-232 Data Input (Connect to Target RS-232 RX) |
Voltage Select and Compatability
The RS2-100 can operate with both a 3.3V or a 5V supply on pin VDC. The TTL inputs to the MAX3232 IC are tolerant to a maximum of 6V regardless of supply voltage.
Depending on your UART controller, communication at 3.3V logic levels is possible at a supply of 5V - check the input and output voltages on the driver and receiver of the MAX3232 IC, as well as your UART device’s datasheet.
Connections
See the example diagram for connecting the RS2-100 to UART and RS-232.
Datasheets, Schematics, and More
Schematic:
Chip Info and Product Datasheets:
Store Page: